首页
企业概况
下属公司
项目建设
信息公开
党建建设
廉洁建设
公司简介
联系我们
信和工程咨询有限公司
信和低空智能科技有限公司
信和城市更新投资开发有限公司
信和市政管网运维有限公司
大岭山产业园
凤塘产业园
瓷泥产业园
招投标公告
党建动态
党员风采
党纪国法
廉洁建设
当前位置:
首页
>
招投标公告
>
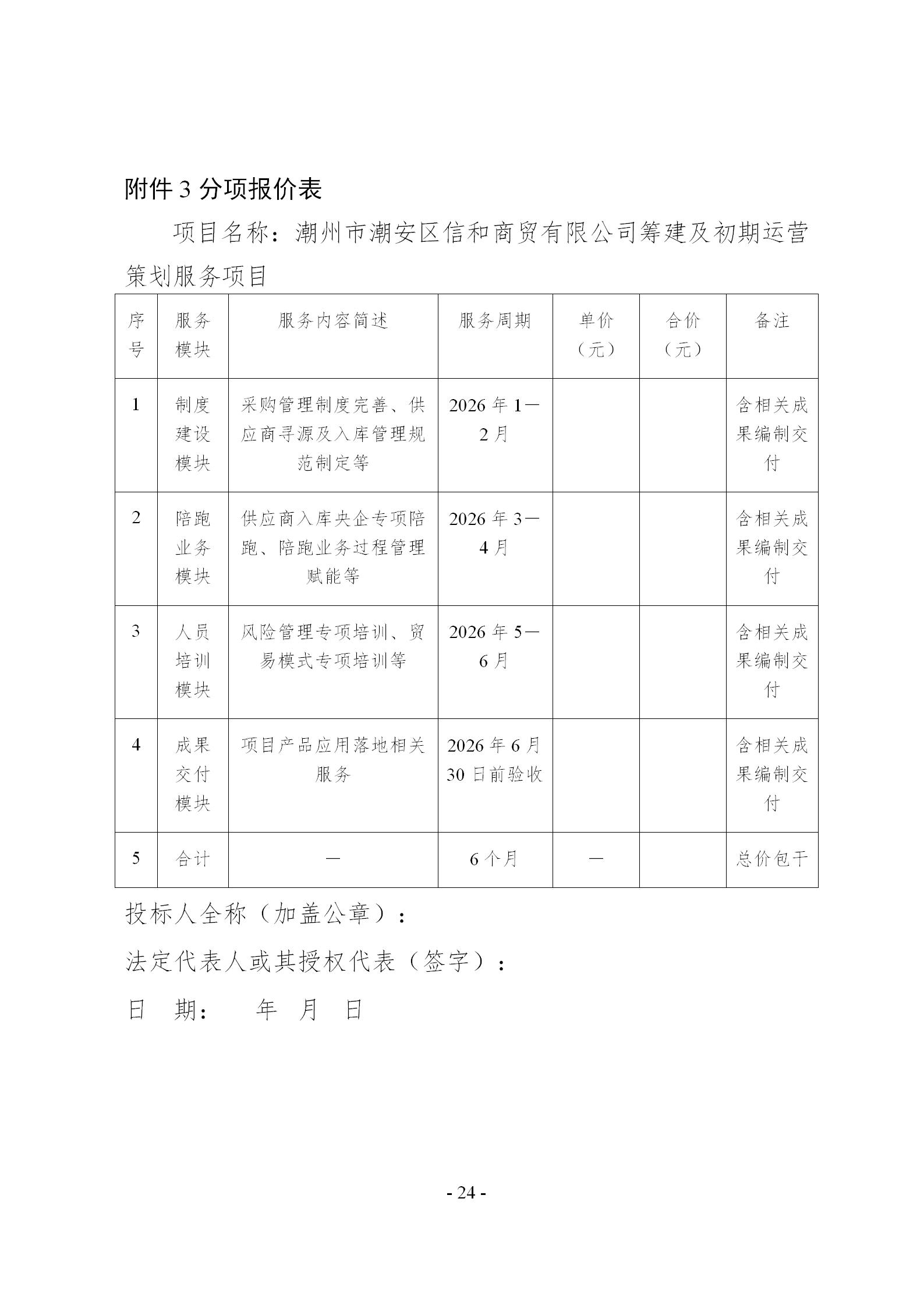
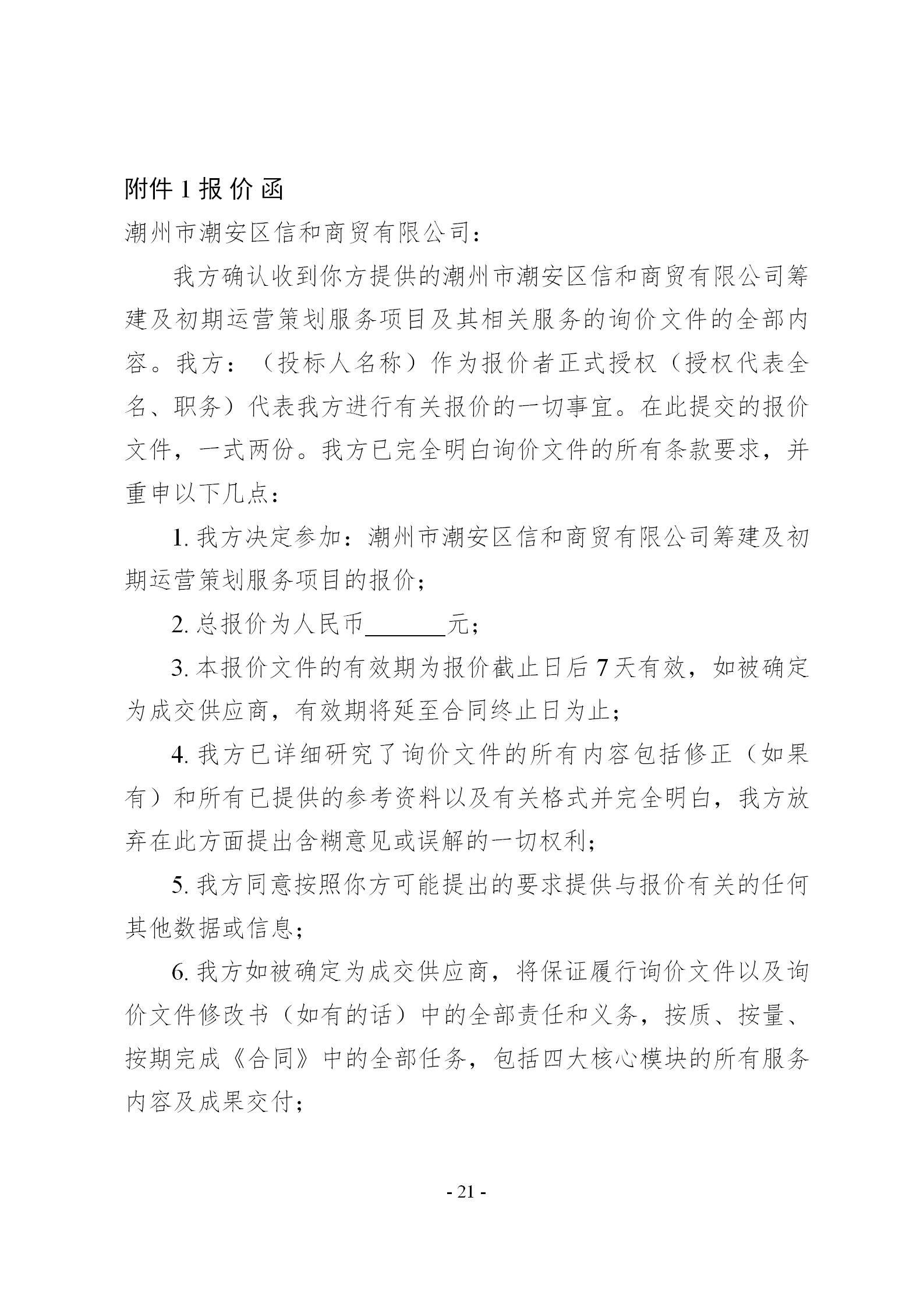
潮州市潮安区信和商贸有限公司筹建及初期运营策划服务项目询价文件
潮州市潮安区信和商贸有限公司筹建及初期运营策划服务项目询价文件